
在追求高能量密度电池的道路上,科研人员往往将重点集中在材料改性和结构设计上,却忽视了一个简单却十分关键的因素——堆叠压力。一方面,仅提高堆叠压力就能显著提升库仑效率(从60%增至90%),并且能使循环寿命延长六倍以上;另一方面,当前高库仑效率(>99%)的电池设计需要使用不同的堆叠压力(图1)。因此,理解堆叠压力如何影响电池性能以及确定其最优范围,是当前电池研究与开发面临的关键挑战。2025年8月,BETWAY必威吴锋院士、陈人杰教授团队聚焦于电池中的堆叠压力发表了前瞻性文章,以“The Critical Importance of Stack Pressure in Batteries”为题在国际顶级期刊《Nature Energy》(影响因子:60.1)上发表。通过对海量数据进行分析,发现电池存在最佳堆叠压力范围,在该范围内施加堆叠压力能实现电池的最优电化学性能。作者探讨了堆叠压力的主要作用、电化学-机械关系以及电池堆叠压力使用过程中面临的实际问题(过大压力和空间分布不均)。作者主张对这一基础方面进行重点研究,深入理解堆叠压力将有助于开发出更可靠、更实用的电池设计。BETWAY必威叶玉胜教授、李丽教授、陈人杰教授为论文的通讯作者,必威西汉姆联博士研究生李千雅同学和刘浩同学为论文的共同第一作者。文章链接:https://doi.org/10.1038/s41560-025-01820-x。

图1 锂离子电池、液态锂金属电池和固态锂金属电池中堆叠压力的示意图及范围
研究团队发现孔隙问题是导致电池性能衰减和失效的关键因素,通过施加适当堆叠压力,可有效减少锂枝晶孔隙、晶界孔隙、固态电解质/活性材料界面孔隙等多种孔隙的形成(图2)。同时,作者发现电池堆叠压力与电化学性能存在显著的动态关联(图3)。堆叠压力能够反映电化学性能,已有研究提出了一个将堆叠压力与电流密度关联起来的函数,作为评估固态锂金属电池中孔隙形成的方法(图3a,b)。此外,斯坦福大学崔屹教授基于锂离子电池中单位电荷下的堆叠压力变化(dP/dQ)定义了一个析锂阈值(图3c)。尽管在建立堆叠压力-电化学性能之间的联系方面取得了一定进展,但对于电池运行过程中的堆叠压力-电化学关系的理解仍然不足,并且准确预测失效前发生的不良反应仍是一项具有挑战性的任务。

图2 堆叠压力在电池中抑制孔隙的作用

图3 电池中电化学性能与堆叠压力机械作用之间的关系
该论文强调,堆叠压力是一把双刃剑,在电池中存在一个最佳阈值范围。一旦超过这个阈值范围,过大堆叠压力会导致液态或者固态锂金属电池中的失效问题(图4),如:集流体的变形和破裂、电极开裂、材料粉碎、锂金属变形导致的短路、隔膜孔隙闭合、固态电解质机械疲劳引发的裂纹以及枝晶穿刺导致的短路。

图4 过大的堆叠压力产生的问题及失效机制
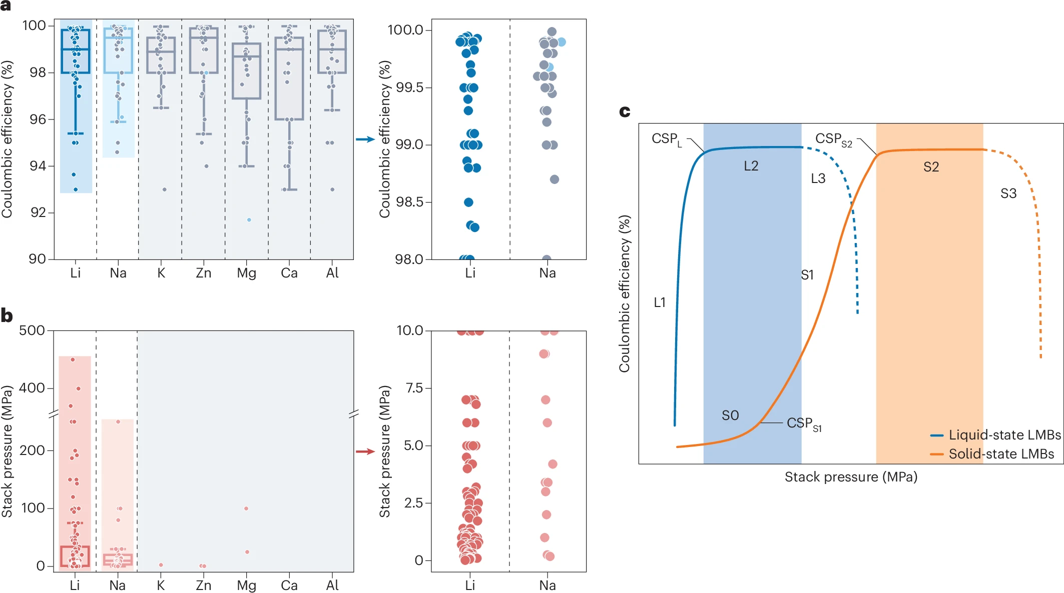
论文分析了不同电池系统中电池库仑效率(图5a)和堆叠压力(图5b)的统计数据,总结出如图5c所示的“临界堆叠压力(CSP)”经验模型,其阐明了液态或者固态锂金属电池中库仑效率和堆叠压力之间的关系。液态锂金属电池的CSP经验模型包含L1(库仑效率随压力上升至CSPL达到峰值)、L2(库仑效率平台期)和L3(过压失效)阶段;固态锂金属电池的CSP经验模型则包含额外的S0阶段(需要高初始压力CSPS1启动电池),随后是S1(库仑效率上升至CSPS2达到峰值)、S2(库仑效率平台期)和S3(过压失效)阶段。CSP经验模型为确定实用堆叠压力提供了重要依据,在CSPL或CSPS2处达到高库仑效率水平的最小堆叠压力,可作为电池设计原则的重要指导方针。

图5 电池临界堆叠压力经验模型及其分析
面向未来,研究团队提出四大研究方向:建立压力标准、开发堆叠压力诊断方法、控制空间均匀性、以及优化堆叠压力使用数值(图6),特别是在电动汽车等大规模应用中,如何将固态电池的工作压力从目前的数百MPa降低到0.1 MPa以下,将成为实现固态电池商业化的关键突破点。

图6 电池中堆叠压力的未来发展方向
课题组在前期研究中重点围绕高功率/快充型电池、高比能电池设计及光辅助电池新体系等方面开展了一系列工作,部分代表性工作如下:
1. Recent advances and opportunities in reactivating inactive lithium in batteries, Angewandte Chemie International Edition, 2024, 63(25): e202404554.(IF=16.9,第一作者:李千雅博士)(电池中非活性锂激活的最新进展和机遇)论文链接:https://doi.org/10.1002/anie.202404554。
2. Coassembly of ultrathin lithium with dual lithium-free electrodes for long-lasting sulfurized polyacrylonitrile batteries, Nano Letters, 2025, 25(6): 2266-2274.(IF=9.1,第一作者:汪弘毅硕士)(超薄锂与双无锂电极共组装开发长效硫化聚丙烯腈电池,实现丰产元素基电极的应用)论文链接:https://doi.org/10.1021/acs.nanolett.4c05550。
3. A room temperature rechargeable Li–LiNO3 battery with high capacity, Proceedings of the National Academy of Sciences of the United States of America, 2025, 122 (3) e2416817122. (IF=9.1, 第一作者:胡正强博士)(利用新型电解质开发高比能可充电Li-LiNO3电池)论文链接:https://doi.org/10.1073/pnas.2416817122。
4. Confinement-regulated lamellar interphase with enhanced dielectric environments for lithium metal batteries, ACS Nano 2025, 19(22): 21007-21019.(IF=18.0,第一作者:吕睿鑫博士)(开发用于锂金属电池的限制调节层状界面相与增强的介电环境,提升电池界面稳定性)论文链接:https://doi.org/10.1021/acsnano.5c04491。
5. Strengthened O-H bonds in an aqueous electrolyte for nonflammable Li-ion batteries, ACS nano, 2025, 19(17): 16584-16596.(IF=16.0,第一作者:李胜昔硕士生)(通过调控水系电解质的结构以强化O-H键,提升不可燃锂离子电池的低温性能)论文链接:https://doi.org/10.1021/acsnano.5c00202。
6. Strong association dual lithium salts for ether-based electrolyte enable 4.5 V high-voltage lithium metal battery, Energy Storage Materials, 2025, 78: 104264.(IF=20.2,第一作者:孙立谱硕士生)(强缔合双锂盐醚基电解质可实现4.5V高压锂金属电池)论文链接:https://doi.org/10.1016/j.ensm.2025.104264。
7. Cutting-edge developments at the interface of inorganic solid-state electrolytes, Advanced Materials, 2025: 2502653.(IF=26.8,第一作者:陈怡博士生)(无机固态电解质界面的前沿进展研究)论文链接:https://doi.org/10.1002/adma.202502653。
8. Hopping-phase ion bridge enables fast Li+ transport in functional garnet-type solid-state battery at room temperature, Advanced Materials, 2025, 37(11): 2415966.(IF=26.8,第一作者:杨斌斌博士生)(跳跃相离子桥实现室温下功能性石榴石型固态电池中锂离子的快速传输)论文链接:https://doi.org/10.1002/adma.202415966。
9. Photo-induced dynamic catalytic domains for high-performance Lithium-Sulfur batteries, Advanced Materials, 2025: 2506839.(IF=26.8,第一作者:刘毓皓博士生)(用于高性能锂硫电池的光诱导动态催化域)论文链接:https://doi.org/10.1002/adma.202506839。
10. Lean-water hydrogel with multipolar sites for flexible and high-performance aqueous aluminum ion batteries, Advanced Materials, 2025, 37(15): 2500695.(IF=26.8,第一作者:温子越博士生)(用于柔性高性能水系铝离子电池的多极位点贫水凝胶)论文链接:https://doi.org/10.1002/adma.202500695。
附作者简介:
李千雅,必威西汉姆联2023级博士,师从陈人杰教授、叶玉胜教授,主要研究方向为快充锂电池的无机SEI膜及电解液设计。
刘 浩,必威西汉姆联2023级博士,师从李丽教授、叶玉胜教授,主要研究方向为快充锂电池的功能电解液和界面设计。
叶玉胜,BETWAY必威准聘教授,博士生导师,国家海外高层次青年人才,发表学术论文100余篇,他引近10000次,H因子54。2018年至2023年在美国斯坦福大学崔屹教课题组从事博士后研究工作,围绕高功率/快充型锂(离子)电池开展创新研究,在Nature、Science、Nature Energy等期刊发表的多项研究成果被BBC News、MIT Technology Review、Science News、Science Daily、美国能源部新闻等报道。2023年6月入职以来,讲述《储能材料与技术》、《能源材料》、《先进碳材料(英)》、《新能源与环境材料工程设计与应用》等本科生、研究生课程,参与新能源方向的教学项目,聚焦电源材料的结构设计与机理创新开展系统研究工作,在电源的自响应关键材料设计与制备、离子传质动力学、高性能电极-电解质界面构筑技术等方面取得重要创新成果。
李 丽,BETWAY必威教授,博士生导师。国家级领军人才,英国皇家化学学会会士等。长期从事新型绿色二次电池关键材料设计、废旧电池回收处理与资源化利用和绿色二次电池衰减机理与智能诊断等方面的教学和科研工作。
陈人杰,BETWAY必威教授,博士生导师。国家级领军人才,英国皇家化学学会会士、中国工程前沿杰出青年学者等。主要从事多电子高比能二次电池新体系及关键材料、新型离子液体及功能复合电解质材料、特种电源用新型薄膜材料与结构器件、智能电池及信息能源融合交叉技术等方面的教学和科研工作。